2020年6月1日 星期一 彭水
29℃~20℃
实时游客量:1200人 当日累计游客量:1800人 最大承受量:10000人
Language
▲
简体中文
English
网站首页
走进九黎
公司概况
集团简介
领导班子
企业文化
企业荣誉
组织架构
发展历程
景区风采
景区风采
蚩尤九黎城
摩围山
游玩攻略
游玩攻略
玩转景区
娱乐项目
旅游购物
吃遍“苗乡”
酒店入住
行程推荐
新闻中心
新闻资讯
新闻动态
旅游资讯
通知公告
电子票务
电子票务
蚩尤九黎城门票
摩围山门票
《苗祖·蚩尤》演出
酒店预订
活动优惠专区
游客服务
游客服务
旅游咨询
投诉建议
导游服务
联系我们
文盛九黎
文盛九黎
苗乡探史
传奇黔中
文艺之窗
交通
720°全景
票务
微信二维码
分享(微博)
新闻中心
首页
>
新闻中心
>
通知公告
> 正文
新闻动态
旅游资讯
通知公告
游玩
攻略
吃遍“苗乡”
酒店入驻
行程推荐
玩转景区
旅游购物
娱乐项目
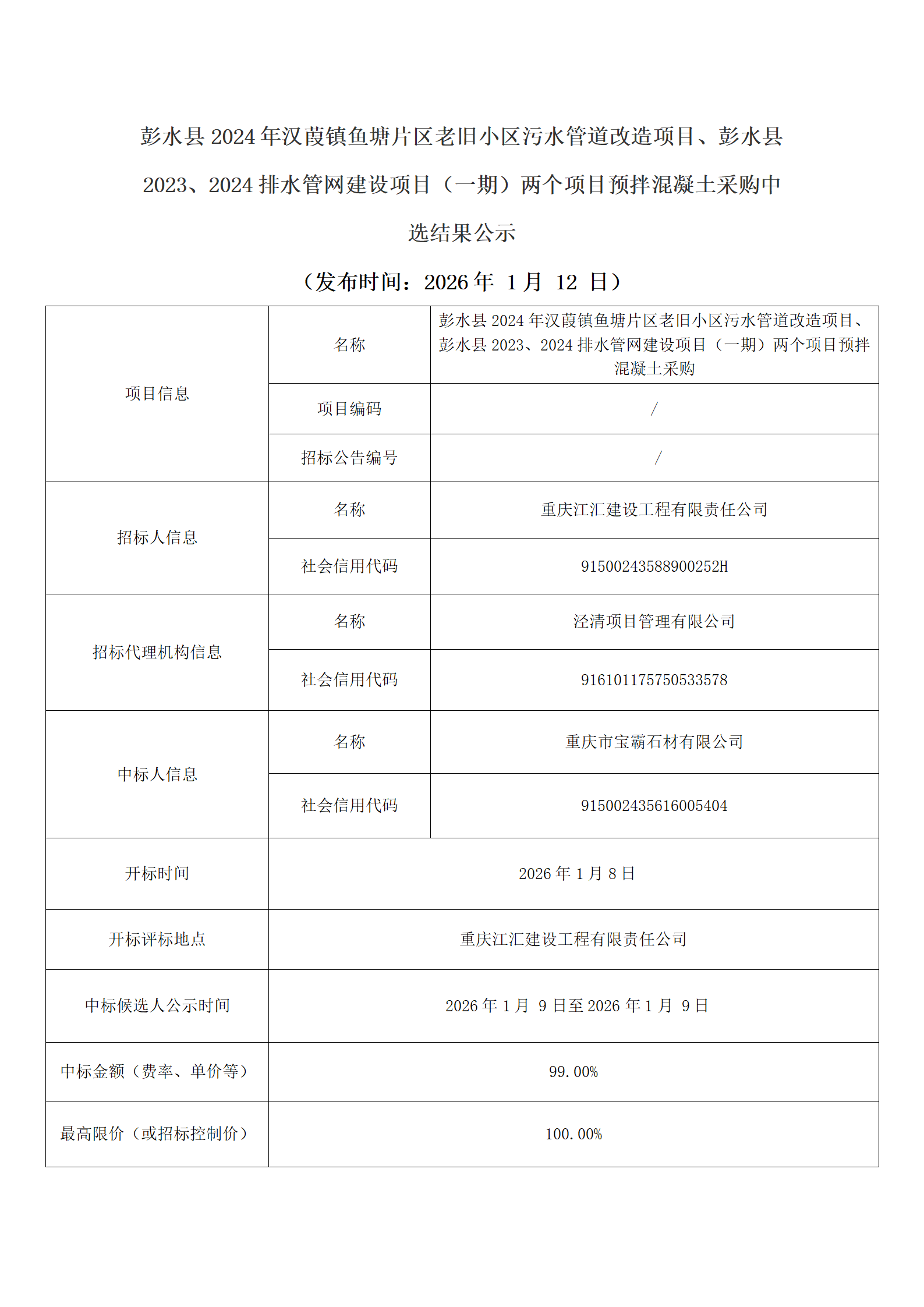
彭水县2024年汉葭镇鱼塘片区老旧小区污水管道改造项目、彭水县2023、2024排水管网建设项目(一期)两个项目预拌混凝土采购中选结果公示
发布时间:2026/1/12
发布者:系统管理员
来源:本站